400-0355-662
YY/T0287已成为历史!GB/T42061实施
2022年10月12日,国家市场监督管理总局与国家标准化管理委员会联合发布GB/T42061-2022《 医疗器械 质量管理体系 用于法规的要求》,本文件等同采用了ISO13485:2016《医疗器械 质量管理体系 用于法规的要求》,GB/T42061-2022《 医疗器械 质量管理体系 用于法规的要求》将于2023年11月01日实施。
GB/T42061—2022与YY/T 0287—2017的对比
两个标准均采用翻译法等同转化ISO13485:2016标准,新国标相较于YY/T 0287无新增要求,也无要求的改变。
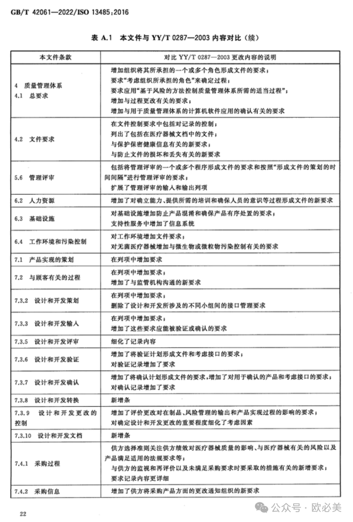
差异对比表详看看GB/T 42061-2022 P21-P23的附录A:本文件与YY/T0287-2003内容对比表。



版权所有© 2023 欧必美(青岛)医疗技术有限公司 备案号:XXXX 技术支持:苏州慕名
扫描二维码分享到微信